Instance Verification Kit (IVK)
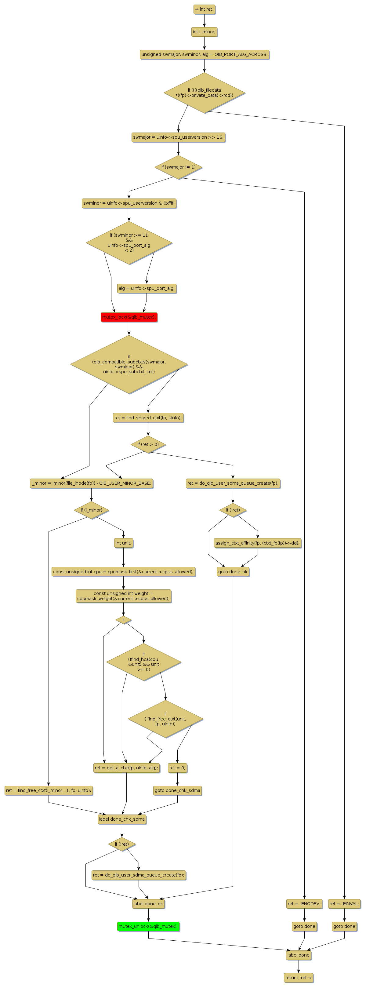
mutex lock @ [43849+23+/linux-3.19-rc1/drivers/infiniband/hw/qib/qib_file_ops.c]
Instance Signature: qib_mutex
|
The Matching Pair Graph:
|
|
Function Name
|
Control Flow Graph (CFG)
|
Events Flow Graph (EFG)
|
Source Correspondence
|
|
qib_assign_ctxt
|
|
|
[43277+15+/linux-3.19-rc1/drivers/infiniband/hw/qib/qib_file_ops.c]
|